Overview

The goal and objective of SD-Core test automation is to build a framework that provides highly scalable and low maintenance code which will help cover various categories of tests. Framework includes libraries and tools that allows both component level and integration level tests. Robot Framework will be used for covering integration tests. Component level test coverage have been accomplished by leveraging the existing test frameworks that were developed in their respective projects. Component level tests include tests for SD-CORE areas.

Test Frameworks

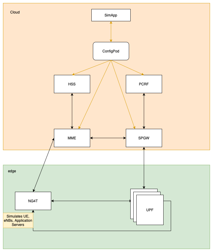
The following diagram outlines each SD-Core component, followed by an online of the test frameworks used:

Aether Overview Diagram

Test Automation

Jenkins is the primary automation server that is used to help trigger our automated tests. All Aether Jenkins jobs are created and run on the Aether Jenkins instance.